Klub miłośników turystyki kamperowej - CamperTeam
FAQFAQ  SzukajSzukaj  UżytkownicyUżytkownicy  GrupyGrupy RejestracjaRejestracja  ZalogujZaloguj  AlbumAlbum  Chat  DownloadDownload

Poprzedni temat «» Następny temat
podłaczanie 230v, zwiększanie pojemnosci akumulatorow,
Autor Wiadomość
Skorpion 
Kombatant
Normalny inaczej wariatek stary wyga


Twój sprzęt: Starocie urzadzenie kampero-podobne
Nazwa załogi: Skorpion
Pomógł: 24 razy
Dołączył: 17 Lip 2008
Piwa: 280/1357
Skąd: Warszawa
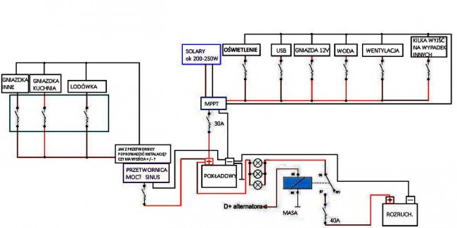
  Wysłany: 2017-09-09, 15:30   30A i 40A

Rozrusznik i Pokładowy.

RML8555.jpg
Plik ściągnięto 25 raz(y) 105,4 KB

schemat.jpg
Plik ściągnięto 47 raz(y) 149,71 KB

Schowek.jpg
Plik ściągnięto 29 raz(y) 180,82 KB

_________________


Tadeusz
Byle do przodu
Postaw piwo autorowi tego posta
 
 
Sosna91 
trochę już popisał


Twój sprzęt: Citroen Jumper
Dołączył: 08 Wrz 2017
Skąd: UK
Wysłany: 2017-09-09, 16:46   

Co z tego z altetnator i instalacje samochodu mam 12v jak nieużywan w ogóle z jego prądu, mam awaryjnie a co prawda kilka wyjąć z instalacją z niego oraz awaryjne dobre oświetlenie ale nie używam tego póki co, w aucie mam nowy aku 100ah. Przemyślałam temat i zakupie za 200zł regulator mmpt z olx od człowieka który robi JE na zamówienie i ludzie sobie chwala. Miejmy nadzieję że da mi to pełna moc 110watt w idealnych warunkach. Wtedy nawet 70watt w dzień spokojnie mi wystarczy. Kolejnym krokiem będzie zakup więksZego akumulatora, tylko czy kwasowy nie zajade w pół roku?
Postaw piwo autorowi tego posta
 
 
amples 
Kombatant

Twój sprzęt: Master III
Pomógł: 13 razy
Dołączył: 28 Lut 2013
Piwa: 129/18
Skąd: UE
Wysłany: 2017-09-09, 17:40   

Sosna91 napisał/a:
tylko czy kwasowy nie zajade w pół roku

Każdy, żelowy też , jeśli będzie mały ,a tym samym będzie rozładowywany na max .
Postaw piwo autorowi tego posta
 
 
koder 
Kombatant
(statystycznie)


Twój sprzęt: Szara Furia (Hilux '20 + zabudowa w trakcie)
Pomógł: 18 razy
Dołączył: 10 Lis 2010
Piwa: 188/87
Skąd: Będzin
Wysłany: 2017-09-09, 19:51   

Sosna91, no to jedziemy z doświadczenia. Ja mam w mojej smoczycy aktualnie akumulator żelowy 18Ah (12v), rozruchowy 120Ah (też 12v), solar 210W/12V (znamionowe jakieś 18V), regulator PWM.

Taki zestaw daje radę ładować komórki, tablety i laptopy (przetwornica samochodowa 90W), wentylatorki do nadmuchu chłodnego powietrza i pompkę zanurzeniową - w czasie dnia. W nocy, jak mam do tego włączoną wentylację mechaniczną, to nad ranem prądu potrafi braknąć w tym 18Ah. Jeżeli tylko miałbym miejsce, wymieniłbym go na 100Ah zwykłego rozruchowego akumulatora. No ale nie mam, więc mam za to ostatnio ciągle połączone akumulatory.
_________________
Postaw piwo autorowi tego posta
 
 
 
toscaner 
Kombatant
vanlife na pełny etat www.toscaner.com


Twój sprzęt: ToscaVan - Black Panther
Nazwa załogi: Toscaner & VanElla
Pomógł: 15 razy
Dołączył: 03 Lis 2013
Piwa: 241/267
Skąd: Honolulu, Prypeć
Wysłany: 2017-09-09, 22:45   

Rozumiałbym gdyby była mowa o litowym 18Ah, ale żelowy?
Żadna różnica czy rozruchowy czy żelowy, oba szlak trafi w podobnym czasie przy tym samym użytkowaniu. A żelowy może nawet szybciej jak będzie za gorąco, albo za dużym prądem dostanie.
Nie używasz prądu z alternatora? A co zrobisz, jak słońca nie będzie? To że jest panel na dachu nie znaczy, że zawsze świeci słońce. Skąd wtedy prąd weźmiesz? Nakręcisz korbą? Wtedy właśnie ładuje się silnikiem, agregatem, lub płaci za prąd na kempingu.
A jeśli ładować z alternatora, to żelowy jest największym nieporozumieniem do kampera. Widziałem dziesiątki spuchniętych żelowych, bo nie są przystosowane do takich prądów, napięć i temperatur.

Zacząłeś od dupy strony ze wszystkim, a teraz koledzy z forum próbują Cię nakierować na właściwe tory. To nie jest zgadywanie. Większość z nas spędziła setki dni i nocy w kamperach. To co liczysz sobie na papierze nijak nie sprawdzi się w praktyce. No chyba, że faktycznie zainwestujesz w litowe, to z nimi już łatwiej liczyć te waty i amperogodziny. Większa sprawność. A ołowiowe, czy to agm, rozruch czy żel to jeden pies. Niższa temperatura albo większy pobór niż C/20 przy której producent najczęściej podaje pojemność i w pizdu z wyliczeniami. Do tego słońca nie będzie ze 2-3 dni i leżysz. Znaczy bez prądu też się da. I nawet bez internetu.
Gdybyś posłuchał i zrobił możliwość ładowania akumulatora domowego z alternatora, to prądu nigdy nie braknie. No pomijam w nocy z tą 18tką. Chociaż jak świeża, to na początku może trochę pociągnie. :mrgreen:
_________________
Toscaner
Blog: Toscaner.com
Youtube: Toscaner Vanlife
Budowa domka ze złomka
Postaw piwo autorowi tego posta
 
 
Sosna91 
trochę już popisał


Twój sprzęt: Citroen Jumper
Dołączył: 08 Wrz 2017
Skąd: UK
Wysłany: 2017-09-23, 20:37   

Witajcie, trochę mnie nie było ale na Waszą prośbę przenioslem elektronikę w lepsze miejsce oraz zrobiłem schludniej.



Jak pisałem miał być projektor ale jednak wkradł się TV 26cali do tego pójdzie kabel hdmi laptop na szafce schowany oraz klawiaturę i mysz bezprzewodowa.
Niestety mieliście trochę racji, po 2.5h filmu DVD i głośnym ustawieniem logitechow akumulator pokazał 10.7 i przetwornica ukazała protec. Po odłączeniu jej napięcie wróciło do
11.8 to pokazuje że jednak za duże spadki napięć są przy małych aku.
Zamówiłem zatem regulator Mppt i pójdzie też nowy aku ok 60AH



Następnie bardzo denerwowała mnie 20l butla z kranikiem na wodę, wywaliłem u wstawiłem kran. Do tego 42l płaski zbiornik pod łóżko oraz pompka zanurzeniowa nieslyszalna wręcz o mocy aż 3.6watt, która sprawdziła się wyśmienicie.




No i na koniec zegarek z Chin :)
Postaw piwo autorowi tego posta
 
 
krzlac 
Kombatant


Twój sprzęt: EBAC Traveler na Boxerze L3H2 2,2 120KM
Pomógł: 6 razy
Dołączył: 13 Paź 2011
Piwa: 144/6
Skąd: Gowarzewo k/Poznania
Wysłany: 2017-09-23, 20:48   

No, kable uporządkowałeś, teraz zabierz się za blat przy tym kraniku.
To co pokazałeś na zdjęciu trochę przypomina mi słowa mojego ojca,
kiedy ja zaczynałem majsterkować:

"hebluj synu hebluj, jak skończysz to mnie zawołaj. Przyjdę z siekierą to cię poprawię".
_________________
WYPRAWY NIE TYLKO WĘDKARSKIE
http://www.wilex.com.pl
Postaw piwo autorowi tego posta
 
 
Sosna91 
trochę już popisał


Twój sprzęt: Citroen Jumper
Dołączył: 08 Wrz 2017
Skąd: UK
Wysłany: 2017-09-23, 21:45   

To tylko na chwilę bo niestety napotkałem problem tego typu iż blat ma dobre 4CM grubości a gwint w kranie max 3CM

Znalazłem stare zdjęcie jeszcze jak butla na tym stała

Postaw piwo autorowi tego posta
 
 
toscaner 
Kombatant
vanlife na pełny etat www.toscaner.com


Twój sprzęt: ToscaVan - Black Panther
Nazwa załogi: Toscaner & VanElla
Pomógł: 15 razy
Dołączył: 03 Lis 2013
Piwa: 241/267
Skąd: Honolulu, Prypeć
Wysłany: 2017-09-23, 21:53   

Oj tam, jak działa to już 80% sukcesu do kamperowania. :mrgreen:
_________________
Toscaner
Blog: Toscaner.com
Youtube: Toscaner Vanlife
Budowa domka ze złomka
Postaw piwo autorowi tego posta
 
 
Sosna91 
trochę już popisał


Twój sprzęt: Citroen Jumper
Dołączył: 08 Wrz 2017
Skąd: UK
Wysłany: 2017-09-24, 15:15   

Człowiek w pośpiechu dużo złego robi, rozmawiając przez telefon podpinalem przetwornice do aku i styknalem odwrotnie biegunami. Rozebralem ja, poszedł bezpiecznik 25a w niej. Niestety przylutowany jakiś mniejszy niż standardowe. Rozcialem i zlaczylem na krótko styki, będę musiał dać jakiś bezpiecznik zewnętrzny
Postaw piwo autorowi tego posta
 
 
krzlac 
Kombatant


Twój sprzęt: EBAC Traveler na Boxerze L3H2 2,2 120KM
Pomógł: 6 razy
Dołączył: 13 Paź 2011
Piwa: 144/6
Skąd: Gowarzewo k/Poznania
Wysłany: 2017-09-24, 15:40   

Sosna91 napisał/a:
blat ma dobre 4CM grubości a gwint w kranie max 3CM


Możesz od spodu wywiercić "ślepe" gniazdo wiertłem piókowym (kpl ok. 15 zł) o średnicy np. 30 mm i tym sposobem problem zniknie.
_________________
WYPRAWY NIE TYLKO WĘDKARSKIE
http://www.wilex.com.pl
Postaw piwo autorowi tego posta
 
 
Wyświetl posty z ostatnich:   
Odpowiedz do tematu
Nie możesz pisać nowych tematów
Nie możesz odpowiadać w tematach
Nie możesz zmieniać swoich postów
Nie możesz usuwać swoich postów
Nie możesz głosować w ankietach
Nie możesz załączać plików na tym forum
Możesz ściągać załączniki na tym forum

Dodaj temat do ulubionych
Wersja do druku

Skocz do:  

Powered by phpBB modified by Przemo © 2003 phpBB Group
*** Facebook/CamperTeam ***